撰文 | 杨玮奇(2024级博士研究生)
审核 | 李凯
研究背景与概述
细胞程序性坏死是一种特殊的细胞死亡形式,其特征表现为细胞膜完整性丧失和细胞内物质的释放。这一过程主要由混合系激酶域样蛋白(MLKL)的磷酸化及其膜破坏活性所介导。在肌肉损伤后,肌纤维会发生MLKL依赖性的坏死过程。研究表明,无论是通过药物抑制坏死上游激酶受体相互作用蛋白激酶1(RIPK1),还是通过基因手段敲除肌纤维中的MLKL表达,都会导致肌肉再生能力显著下降。进一步研究发现,坏死肌纤维通过向肌肉干细胞(MuSC)微环境释放特定因子来促进肌肉再生,其中Tenascin-C(TNC)对造血干细胞的增殖具有关键作用。
研究结果与发现
本研究通过小鼠模型和人类细胞培养系统,系统性地揭示了坏死细胞通过释放TNC促进MuSC增殖的分子机制及其在肌肉再生中的病理生理作用。主要发现如下:
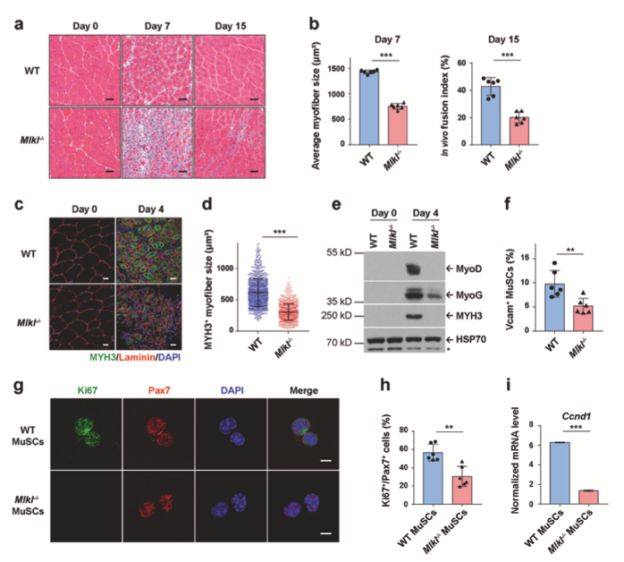
1. 坏死蛋白缺失导致肌肉再生缺陷
在MLKL基因缺失的小鼠肌肉组织中,观察到肌肉干细胞的数量和再生能力显著降低。

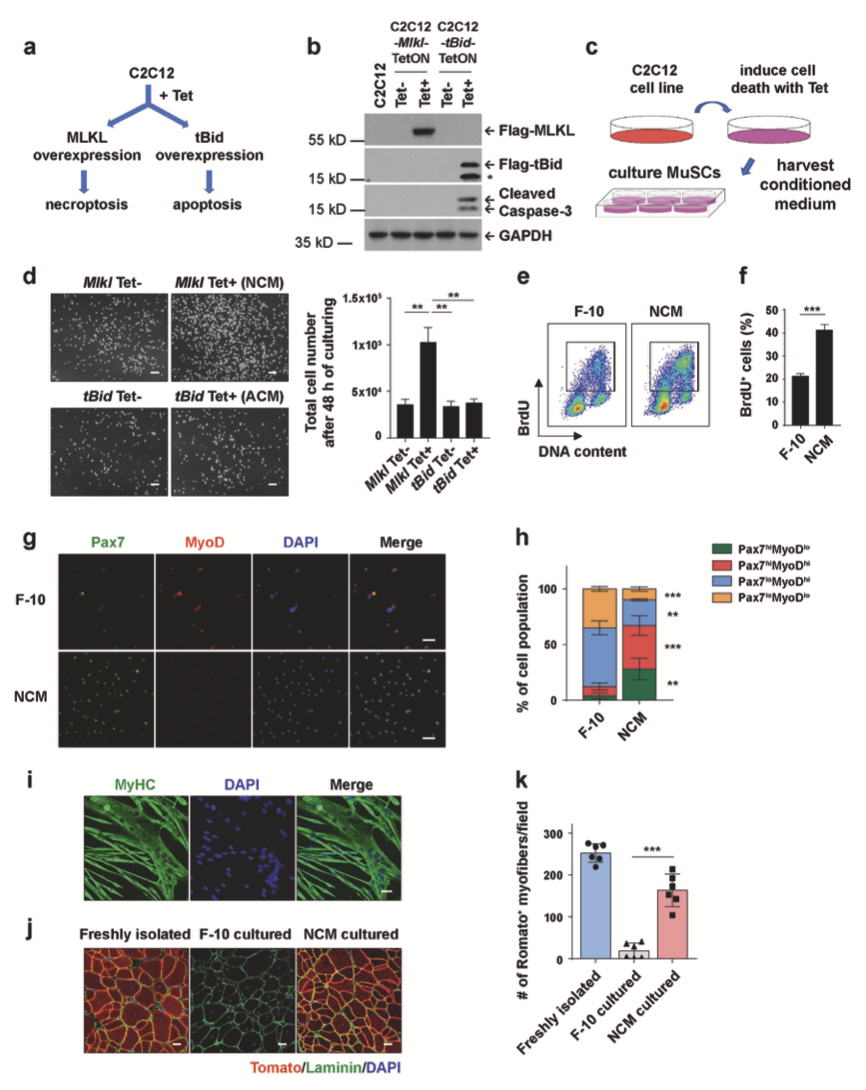
2. 坏死肌纤维释放促增殖因子
通过体外模拟肌纤维坏死模型,发现坏死肌纤维的培养上清能够显著促进肌肉干细胞的增殖。

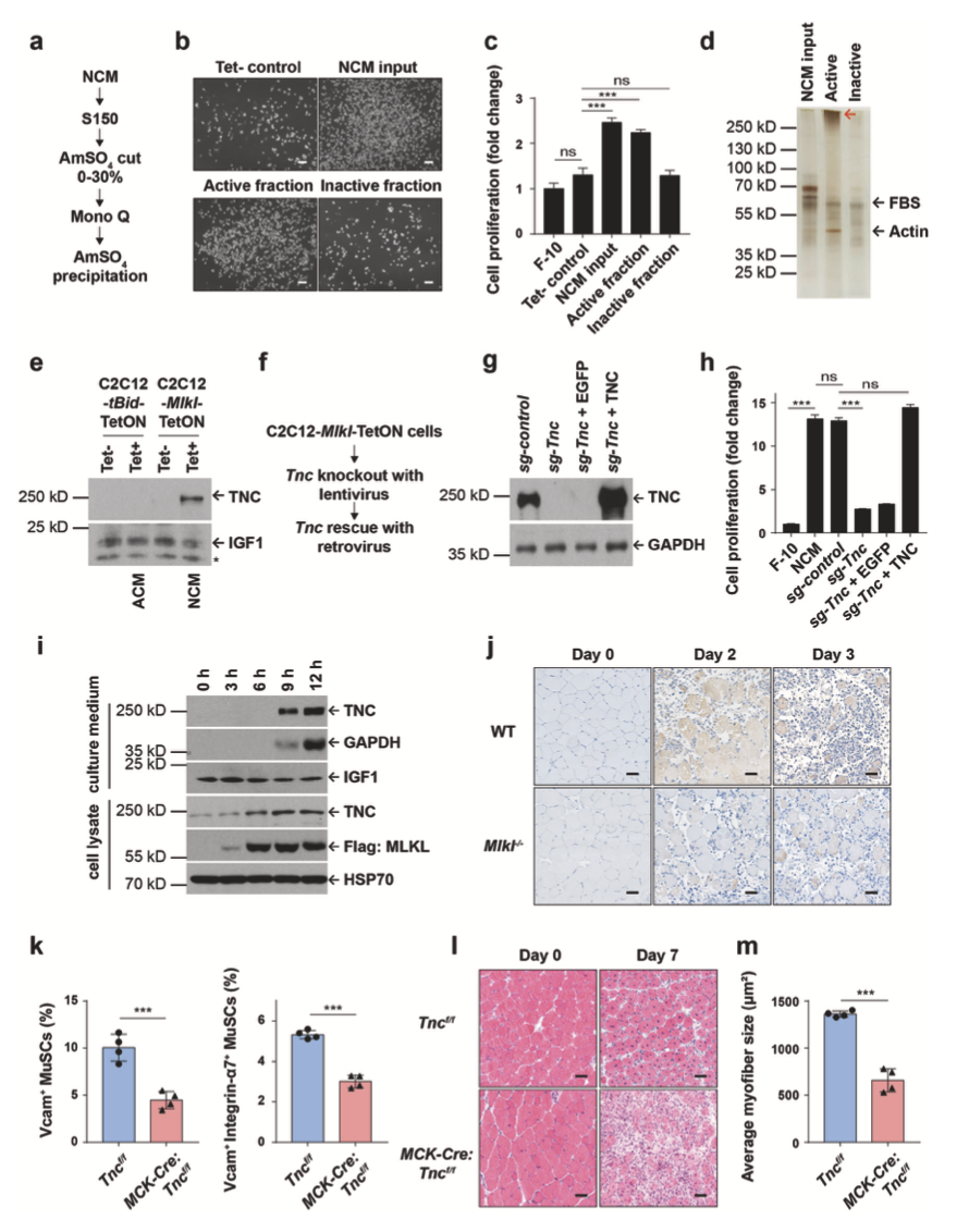
3. TNC是促进MuSC增殖的关键因子
对坏死肌纤维培养上清的检测证实了TNC的存在。在MLKL缺失小鼠的肌肉干细胞培养体系中补充TNC后,肌肉干细胞的增殖能力得到恢复,表明TNC是坏死肌纤维释放的关键促增殖因子。

4. 分子机制解析
肌肉损伤后,坏死肌纤维表达并释放TNC至MuSC微环境中。TNC通过其N端组装结构域与表皮生长因子样结构域结合,模拟表皮生长因子的功能,进而激活表皮生长因子受体信号通路,最终促进肌肉干细胞的增殖。

研究结论和创新点
本研究的创新点在于揭示了坏死细胞通过释放TNC促进MuSC增殖的双重作用机制:一方面,坏死过程清除了损伤区域的肌纤维;另一方面,坏死肌纤维释放的TNC重塑了MuSC微环境,直接激活了干细胞的增殖。这种“一石二鸟”的策略确保了肌肉再生的高效性和经济性。此外,研究还阐明了TNC的表达和释放受坏死细胞调控的机制,明确了TNC在MuSC增殖中的直接作用。坏死可能通过多种途径影响肌肉再生,包括直接作用于坏死肌纤维或通过招募非肌纤维细胞(如免疫细胞)间接发挥作用。
研究不足与改进
尽管研究明确了TNC在肌肉干细胞再生中的重要作用,但坏死如何上调TNC表达的具体机制尚不清楚,仍需进一步的实验数据加以阐明。
研究展望
未来研究需要进一步解析由坏死细胞释放的因子(包括但不限于TNC)所构成的MuSC生态位的复杂性。此外,在其他组织中,终末分化的细胞群是否也会发生MLKL依赖性坏死,从而激活邻近干细胞并促进组织再生和稳态平衡,也是一个值得深入探索的方向。
原文链接
Zhou S, Zhang W, Cai G, Ding Y, Wei C, Li S, Yang Y, Qin J, Liu D, Zhang H, Shao X, Wang J, Wang H, Yang W, Wang H, Chen S, Hu P, Sun L. Myofiber necroptosis promotes muscle stem cell proliferation via releasing Tenascin-C during regeneration. Cell Res. 2020 Dec; 30(12): 1063-1077. DOI: 10.1038/s41422-020-00393-6.